FIGMA

Enrichment Centre Mobile App Design

A mobile application designed for young adults to easily browse enrichment programs, register for classes, and manage their schedules. The app includes essential pages such as Home, Programs, My Classes, and Registration, supported by search, filter, sort, and browsing functions. Built in Figma, the design applies UX principles and established design patterns to ensure a clear, intuitive, and user-friendly experience.

My Design

JoyfulTutors Website UI/UX Design

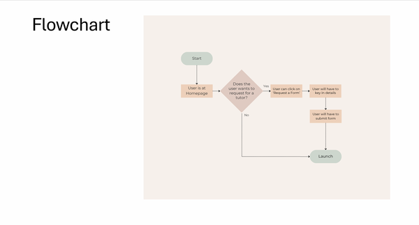
A website designed for JoyfulTutors, a tutor placement service helping parents and students find suitable tutors. The website includes Home, Category, Product, and a Tutor Request Form. Users can browse, filter, and search for programs with ease. The design plan follows UI/UX best practices, supported by wireframes, mock-ups, and an interactive prototype built in Figma.

My Design